皇冠体育
热门标签

欧洲足球冬季转会窗时间_时间一推再推 中超冬季转会窗终于确定22日开启

时间:2023-03-06   阅读:19250

皇冠信用网正版开户罔芷—www.9990088.com—)开会员号,招代理/条件好/平台出租/招登1登2登3地区代理京报体育 | 记者 李立

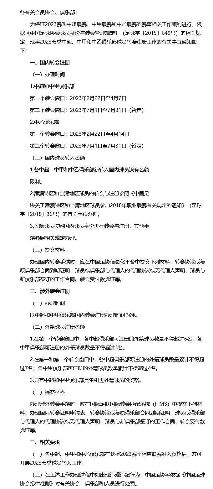
北京时间2月21日,中国足协正式宣布,中超和中甲俱乐部第一个转会窗口将于2月22日开启,4月7日结束欧洲足球冬季转会窗时间。冬季转会窗即将开启,各俱乐部的引援工作也终于要有实质性进展了。

受多种因素影响,本赛季中超冬窗的开启时间是一推再推欧洲足球冬季转会窗时间。最早中国足协敲定的启动时间是1月16日,但春节前夕开启转会窗怎么看都太显匆促。因此,很快时间被推迟到2月1日。但随后,中国足协再次将冬窗开启时间延至2月20日。不过,这个时间再次被否定,并最终变成了22日。

具体来说,中超、中甲俱乐部首次转会窗口将于2月22日至4月7日开放、第2次转会窗口于7月1日至31日开放(暂定);中乙俱乐部首次转会窗口于2月22日至4月14日开放,第2次转会窗口于7月1日至7月31日开放(暂定)欧洲足球冬季转会窗时间。但受各类客观因素影响,新赛季三级职业联赛开赛具体日期仍待定。

欧洲足球冬季转会窗时间_时间一推再推 中超冬季转会窗终于确定22日开启

在21日的通知中,中国足协还对本年度各级联赛国内球员转入名额做了具体规定欧洲足球冬季转会窗时间。其中,各中超、中甲和中乙俱乐部新转入国内球员没有名额限制,入籍球员仍需按照国内球员身份进行转会与注册。

至于外籍球员的注册名额,在第一个转会窗口中,各中超俱乐部可注册的外籍球员数量不得超过6名,各中甲俱乐部可注册的外籍球员数量不得超过3名欧洲足球冬季转会窗时间。在第一和第二个转会窗口中,各中超俱乐部可注册的外籍球员数量累计不得超过7名,各中甲俱乐部可注册的外籍球员数量累计不得超过4名。

各中超、中甲和中乙俱乐部在获得2023赛季相应联赛准入资格后,方可开展2023赛季球员转入工作欧洲足球冬季转会窗时间。在引援工作办理过程中如出现违规违纪行为,中国足协将依据《中国足球协会纪律准则》对有关协会、俱乐部和人员进行处罚。

转会窗终于开启,也意味着本赛季联赛的工作正在有序推进中欧洲足球冬季转会窗时间。而截至21日,中超各队基本都已经开始了新赛季的冬训,只剩下升班马昆山FC尚未集结。当然,目前中超最大的悬念仍未解决,那就是会不会有俱乐部无法通过准入。一旦真有俱乐部无法解决此前的欠薪问题,那么他们很可能无法获得征战本赛季联赛的资格。最终中超会有几支队参赛,是否有中甲俱乐部完成递补,仍需要中国足协给出最终的答案。

上一篇:欧洲足球先生_入选最佳阵容的欧洲足球先生范戴克,名不副实!

下一篇:欧洲足球协会联盟_文化产业园区协会将推“服务进园区”联盟

网友评论