皇冠信用網会员开户申请_济宁一育儿嫂疑似给两个月大婴儿喂安眠药,当地派出所:已立案调查
皇冠信用网开户Crown Sports皇冠代理网址(huangguan.hk—)开会员号,招代理/条件好/皇冠信用网/出租/招登1登2登3地区代理11月19日,山东省济宁市,有网友发视频称,聘请了育儿嫂杨某某来照顾自己两个月大的孩子,哪知育儿嫂竟给孩子喂安眠药皇冠信用網会员开户申请。

图/网络截图
11月20日,经视直播记者联系上视频发布者刘先生皇冠信用網会员开户申请。据刘先生介绍,他的小孩是今年八月底出生的,为了方便照顾小孩,今年11月2日,他们找到在家附近的美田到家海亮公馆店,并向门店工作人员支付了1000元定金,很快,门店当天就安排了一位杨姓育儿嫂上门服务。然而第二天早上,也就是11月3日,刘先生发现孩子醒来的时间比平时晚多了。“我们小孩一般睡两三个小时就会醒来,他那天睡了5个多小时,一般早上七点钟就起床了,结果到了八点半才起来。”

图/受访者供图
刘先生说,11月3日早上,育儿嫂杨女士在整理自己的包时,包里面传出了药丸的滚动声,当时杨女士显得非常慌张,这引起了刘先生的警觉,于是刘先生上前查看,发现包里面装着几瓶药皇冠信用網会员开户申请。“我就拿出来挨个地看了一遍,其中有一瓶是安眠药,这个药叫氯硝西泮片,是二类精神管制类药物。”刘先生说,当时育儿嫂只承认自己带了这个药,并没有承认将这个药喂给小孩,于是刘先生选择了报警。随后,警察将刘先生的孩子送到医院进行了血液检测,11月19日检测结果出来了。“孩子血液里就有这个药的成分,也就是说确定她给孩子喂了这个药,派出所很重视,连夜把她抓到派出所去了。”
展开全文

图/受访者供图
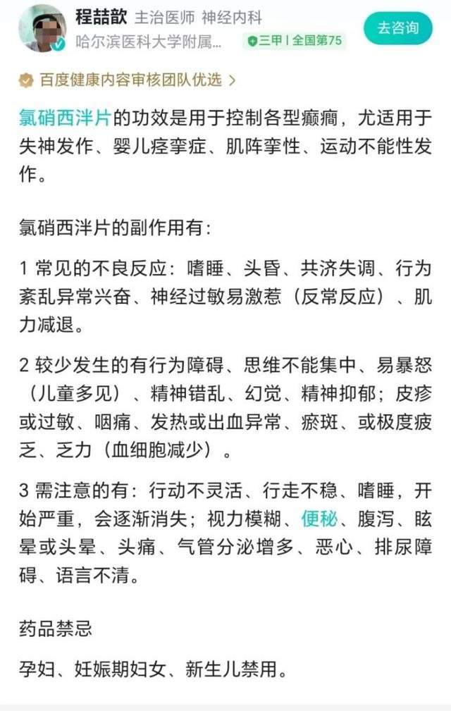
据了解,氯硝西泮片是一种镇静药物,可以缓解焦虑情绪,有助于睡眠皇冠信用網会员开户申请。但是会出现嗜睡、头昏、精神错乱等不良反应,其中孕妇、妊娠期妇女、新生儿禁用。

图/百度健康
刘先生说,事后他到医院进行了询问,医生告诉他,氯硝西泮片如果长期服用,会对孩子的身体产生诸多不良影响,并容易造成药品成瘾皇冠信用網会员开户申请。“她就是为了减少自己工作量,让孩子睡觉。”刘先生表示,育儿嫂杨女士第一天上门,就给自己的孩子下药,让他非常气愤,同时,他了解到,杨女士从事这一行已经有7年了,他想找到之前被杨女士看护过的孩子。“我相信这不是她第一次这样做,我希望通过这件事也找出她之前带过的孩子,让这些孩子抓紧时间检查身体,通过司法来解决这个事情,希望更多人能站出来发声。”
据了解,美田到家家政公司是一家提供多种家政服务的连锁品牌,在全国开有多家分店皇冠信用網会员开户申请。11月20日,经视直播记者尝试联系育儿嫂杨女士,对方电话关机。随后,记者又联系了为刘先生介绍育儿嫂的美田到家海亮公馆店的工作人员,在记者表明采访意图后,对方直接挂了电话。随后,记者联系上美田到家济宁运营中心,公司一位沈姓负责人告诉经视直播记者,他们也接到了刘先生的投诉,通过查询,发现他们公司和运营分店都没有与刘先生签订家政服务合同。“他没有跟我们签任何的合同,也没从我们公司走,这是阿姨一个私单,客户给她签的私单,跟我们公司没有任何关系。”
这位沈姓负责人还表示,向刘先生小孩提供服务的育儿嫂杨某某,曾经是他们公司的员工,但是他们进行系统登记时,发现杨某某曾经有不良记录,因此没有录取杨某某皇冠信用網会员开户申请。“她有任何前科是录不到系统的,至于她是什么前科,我们没有权利查看。但是她有前科,会有提示,她是一个风险人物。”
对此,刘先生表示,他们当时找的美田到家海亮公馆店,门店工作人员并没有跟他签订合同,但是他有向工作人员付款的缴款凭证皇冠信用網会员开户申请。下一步,他会根据警方的调查结果以及医生的诊断结果来向公司进行索赔。

图/受访者供图
11月20日,济宁市公安局洸河派出所民警告诉经视直播记者,目前,案件已经受理,他们正在调查情况,但因为涉及办案流程,不方便透露案情皇冠信用網会员开户申请。

图/受访者供图
对此,湖北炽升律师所律师吴兴剑认为,育儿嫂没有经过家长同意私自喂药,会伤害孩子的身心健康皇冠信用網会员开户申请。“这是不合法的,她侵害了小孩的健康权。严重的话,如果对小孩造成轻伤以上伤害的话,那可能会被追究相应的刑事责任。”
吴律师还表示,虽然刘先生与中介公司没有签订合同,但是他向中介公司的工作人员缴纳了定金,中介公司已安排人员上门服务,那么双方就构成了合同关系皇冠信用網会员开户申请。“不能因为没有签订书面合同,就否定这种事实的合同关系的存在,小孩父母可要求中介公司或者是具体提供服务的育儿嫂,来对小孩儿的损伤行为承担相应的责任。”
(来源经视直播记者盛明)
(来源:经视直播)
猜你喜欢
- 2025-11-05皇冠信用网会员 _死伤惨重!俄军导弹从天而降,北约“大鱼”被炸,乌克兰新兵也没被幸免
- 2025-11-04皇冠信用登2代理 _开拓者主帅回应杨瀚森被下放:他是个真正有职业精神的球员;此前已官宣被召回
- 2025-11-04皇冠代理联系方式 _加拿大总理:中方不会立即取消关税,但目标达成了
- 2025-11-04皇冠信用网代理注册 _9位中国选手挺进斯诺克国锦赛32强 肖国栋爆冷出局
- 2025-11-03皇冠信用网注册 _中国核聚变震撼突破!1亿度燃烧1066秒,石油时代要谢幕了?
- 2025-11-02皇冠信用網在线申请 _约36.7亿元,郑州陇海高架快速路东延批复在即!
- 2025-11-02皇冠信用網在线申请 _曼联平降级区森林:误判引发争议,3连胜梦碎
- 2025-11-01皇冠信用网出租 _著名音乐人屠颖因跑步发生意外不幸离世,曾为张学友刘德华张惠妹林志颖李玟写歌,齐豫因他临时取消演唱会
- 2025-10-31皇冠会员如何申请 _湘潭大学投毒案罪犯周立人被执行死刑,被害人好友:罪有应得,家属将到校取走遗物
- 2025-10-31皇冠信用网账号注册 _塔利班不装了,拒绝将巴塔列为恐怖组织,这回中国也帮不了他们了
- 2025-10-31皇冠信用网代理 _默克尔预言成真!外长取消访华,德国国内声音变了,中方这次不客气了,默茨火速对华做出保证
- 2025-10-31怎么弄皇冠信用網 _会晤罕见细节曝光!特朗普向中方耳语,一路紧随送上专车才离开



网友评论